非持久性运行时组件和持久代理组件

To perform guest processing tasks, Veeam Backup & Replication must use special components when protecting VMs. These components can be either non-persistent runtime components or persistent agent components.

Non-Persistent Runtime Components

The runtime components are non-persistent. They are deployed on every VM added to the job when the job starts. As soon as the job finishes, the components are removed. Use of the runtime components helps avoid agent-related drawbacks such as pre-installing, troubleshooting and updating. This method is used for guest processing by default. To enable it, make sure that you clear selection from the Use persistent guest agent check box when specifying application-aware processing settings, for example, as described in Application-Aware Processing for VM backup jobs.

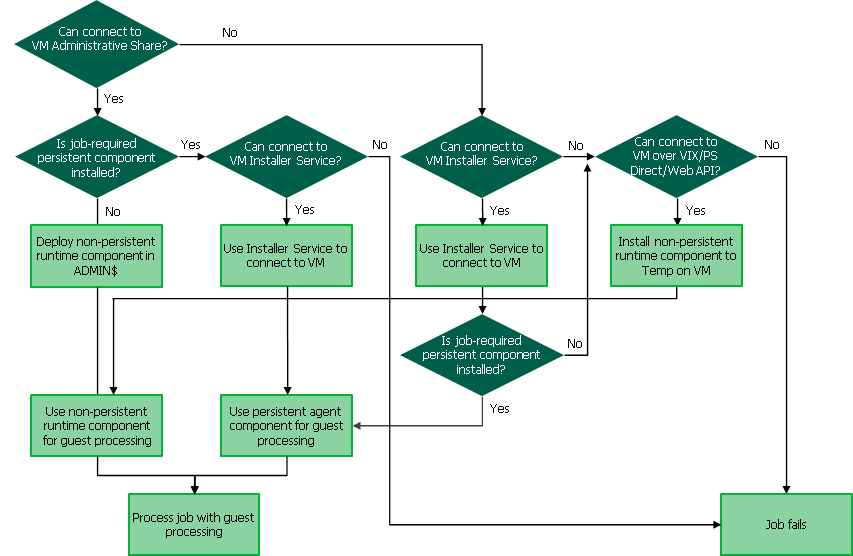
When you do not select the Use persistent guest agent option, Veeam Backup & Replication performs processing of the backup jobs with enabled guest processing according to the following algorithm.

Non-Persistent Runtime Components and Persistent Agent Components 

Note

If the Use persistent guest agent option is disabled, but persistent agent components were previously installed on the VM, Veeam Backup & Replication can use them for guest processing. In order to use non-persistent runtime components, uninstall the persistent agent components from protected VMs.

Persistent Agent Components

If you want to perform guest processing in a highly secure way, you can install persistent agent components (Guest Helper and Log Shipping Service) on protected VMs. Persistent agent components installed on protected VMs require very limited and clearly defined ports to communicate with Veeam Backup & Replication. That allows closing access to the VM administrative share (ADMIN$) and access to VM over PowerShell Direct. For more information on ports required to provide guest processing using persistent agent components, see Used Ports.

Important

Mind that in order to use the persistent guest agent option, you must ensure that the Installer Service is installed on the VM, for which you schedule guest processing.

Note

If the account used for guest processing is a local (non-domain) account, the connection may be blocked by the remote UAC. This is a default security policy in Windows that prevents local user accounts from being used to remotely connect to a server. In this case, either use the local administrator account or disable the remote UAC to connect to the persistent agent. For more information, see this Veeam KB article.

The Installer Service can be installed in one of the following ways:

  • Manual installation by running the VeeamInstallerSvc.msi file located at C:\Program Files\Veeam\Backup and Replication\Backup\Packages. You can also manually preinstall the required components located in the same folder for future use. Or you can let the Installer Service install the components automatically during the first run of the backup job with enabled guest processing of this VM by persistent agents.
  • Automatic installation by Veeam backup server when adding the VM to Managed Servers in the Veeam Backup & Replication infrastructure.
  • Automatic installation by using a logon script.
  • Automatic installation using domain group policies.
  • Installation by using the standard third-party software distribution tool.

If the Installer Service is installed on the VM, for which you want to schedule guest processing, you can use persistent guest agents for guest processing. To enable this method, select the Use persistent guest agent check box when specifying application-aware processing settings, for example, as described in Application-Aware Processing for VM backup jobs. In this case, if persistent guest agents are missing on the VM, they will be installed by the Installer Service during the first run of the backup job.

When you select the Use persistent guest agent option, Veeam Backup & Replication performs processing of the backup jobs with enabled guest processing according to the following algorithm.

Non-Persistent Runtime Components and Persistent Agent Components 

Deployment of Non-Persistent Runtime Components or Persistent Agent Components

Veeam Backup & Replication can deploy the non-persistent runtime components or persistent agent components on VMs in two ways:

  • For VMs running Microsoft Windows, the non-persistent runtime components or persistent agent components are deployed using guest interaction proxies. For more information, see Guest Interaction Proxy.
  • For VMs running OSes other than Microsoft Windows, for example, Linux, the non-persistent runtime components are deployed from the backup server.

Note

If there are no guest interaction proxies or guest interaction proxies fail for some reason, Veeam Backup & Replication will deploy the non-persistent runtime components or persistent agent components on Microsoft Windows VMs from the backup server.

When you start a job with guest processing tasks enabled, Veeam Backup & Replication performs the following operations:

  1. Veeam Backup & Replication defines the machines that will perform the guest interaction proxy role.
  2. Veeam Backup & Replication detects what method it will use for guest processing: deploy the non-persistent runtime components or persistent agent components.

Veeam Backup & Replication deploys the non-persistent runtime components or persistent agent components on VMs:

  • [For Microsoft Windows VMs] The guest interaction proxy connects to VMs and deploys the non-persistent runtime components or persistent agent components on them.
  • [For VMs running other OSes] The backup server connects to VMs and deploys the non-persistent runtime components on them.
  1. The job session proceeds as usual.
  2. [For the non-persistent runtime components] When the job session completes, Veeam Backup & Replication deletes the non-persistent runtime components on VMs.

Non-Persistent Runtime Components and Persistent Agent Components 

If a network connection breaks during the job session, Veeam Backup & Replication makes attempts to re-establish the connection:

  • If a network connection between the backup server/guest interaction proxy and VM guest OS breaks, Veeam Backup & Replication makes one attempt to reconnect.
  • If a network connection between the backup server and guest interaction proxy breaks, Veeam Backup & Replication makes 10 attempts to reconnect.

If attempts are unsuccessful, guest processing tasks fail. The job proceeds with the scenario defined in the job settings. For example, if you have instructed a backup job to try application processing but ignore failures, Veeam Backup & Replication will not perform guest processing tasks but will proceed with the VM backup.

Related Topics